Quintessenz der 2025-ESC/EACTS-Leitlinien zur Behandlung von Herzklappenerkrankungen
Autoren:
Dr. Marius Reto Bigler
Prof. Dr. Jonas Lanz
Prof. Dr. Fabien Praz
Universitätsklinik für Kardiologie,
Inselspital Bern, Universitätsspital Bern
Korrespondierender Autor:
Prof. Dr. Fabien Praz
E-Mail: fabien.praz@insel.ch
Sie sind bereits registriert?
Loggen Sie sich mit Ihrem Universimed-Benutzerkonto ein:
Sie sind noch nicht registriert?
Registrieren Sie sich jetzt kostenlos auf universimed.com und erhalten Sie Zugang zu allen Artikeln, bewerten Sie Inhalte und speichern Sie interessante Beiträge in Ihrem persönlichen Bereich
zum späteren Lesen. Ihre Registrierung ist für alle Unversimed-Portale gültig. (inkl. allgemeineplus.at & med-Diplom.at)
Aufgrund der demografischen Entwicklung steigt die Prävalenz der Herzklappenerkrankungen stetig und somit die Anzahl an Patient:innen, welche eine Herzklappenintervention/-operation benötigen. Neuewissenschaftliche Erkenntnisse und rasche technologische Fortschritte machten eine Aktualisierung der ESC/EACTS-Leitlinien aus dem Jahr 2021 notwendig. Schwerpunkte liegen auf neuer Evidenz zur Rolle des Heart-Teams und spezialisierter Herzklappenzentren, dem Einsatz bildgebender Verfahren sowie der zeitgerechten und zunehmend minimalinvasiven Behandlung von Patient:innen mit Aortenklappenstenose, Mitral- oder Trikuspidalklappeninsuffizienz.
Keypoints
-
Die überarbeiteten 2025-ESC/EACTS-Leitlinien spiegeln den raschen Fortschritt in Diagnostik und Therapie der Herzklappenerkrankungen wider.
-
Sie betonen die Bedeutung eines multidisziplinären, patientenzentrierten Ansatzes (Stichwort Heart-Team) und einer individualisierten Entscheidungsfindung (Abb. 1).
-
Durch die Integration neuer Evidenz, moderner Bildgebung und minimalinvasiver Therapiekonzepte sollen die Versorgung der Patient:innen mit Herzklappenerkrankungen weiter verbessert und die Behandlungsstrategien präziser an das individuelle Risikoprofil anpasst werden.
-
Anhand der Resultate von neuen Studien werden Patient:innen mit Herzklappenerkrankungen zunehmend minimalinvasiv behandelt. Transkatheter-Verfahren spielen insbesondere bei der Behandlung der Aortenklappenstenose eine zunehmend vordergründige Rolle und werden neu bei Kandidat:innen ≥70 Jahre als Erstlinientherapie empfohlen.
Seit der letzten Version der gemeinsamen Leitlinien der Europäischen Gesellschaft für Kardiologie (ESC) und der Europäischen Gesellschaft für Herz-Thorax-Chirurgie (EACTS) zum Management von Herzklappenerkrankungen, publiziert im Jahr 2021,1 haben zahlreiche Fortschritte eine Aktualisierung des Dokuments erforderlich gemacht. Entsprechend erfolgte eine Überarbeitung der Leitlinien durch eine multidisziplinäre «Task Force» bestehend aus den zentralen Komponenten eines Heart-Teams. Sie setzte sich zusammen aus Kardiolog:innen mit Expertise in kathetergestützten Therapien, kardiovaskulärer Bildgebung und Herzinsuffizienz sowie Herzchirurg:innen mit ausgewiesener Erfahrung in der Klappenchirurgie. Zwei Patient:innen wurden ebenfalls in den Entwicklungsprozess des Dokumentes maßgebend involviert.
Ziel der Task Force war es, auf der Grundlage eines multidisziplinären und evidenzbasierten Vorgehens ein kompaktes, praxisorientiertes und patientenzentriertes Dokument zu erstellen, das Ärztinnen und Ärzten in einer Zeit rascher Entwicklungen in Diagnostik und Therapie von Herzklappenerkrankungen als Orientierung dient.
Diese aktualisierten Leitlinien2 umfassen 28 neue und 50 revidierte Empfehlungen zu den oben erwähnten Schwerpunkten sowie zu weiteren komplexen klinischen Situationen wie Komorbiditäten, kombinierten oder multiplen Klappenerkrankungen, Antikoagulation und Prothesendysfunktion. Zusätzlich wurden neue Kapitel zu spezifischen Subpopulationen erstellt oder erweitert, darunter Patient:innen nach Strahlentherapie, mit akuter Herzinsuffizienz oder kardiogenem Schock infolge von Klappenerkrankungen, geschlechtsspezifische Aspekte sowie Schwangerschaft. Nachfolgend haben wir die Quintessenz der Leitlinien in 10 Punkten zusammengefasst und würden uns freuen, wenn diese zur vertieften Lektüre des vollständigen Dokuments2 anregen.
Heart-Team und Herzklappenzentren
Zentral für die zeitgemäße und qualitative Versorgung von Patient:innen mit Herzklappenerkrankungen ist die Betreuung in einem multidisziplinären regionalen Netzwerk («Heart Valve Network»).3 Die Versorgung von komplexen Krankheitsbildern sowie die Durchführung von Eingriffen mit nachgewiesener Volumen-Outcome-Beziehung sollten in spezialisierten Herzklappenzentren mit interventioneller Kardiologie sowie Herzchirurgie vor Ort erfolgen, um optimale Behandlungsergebnisse zu gewährleisten. Außerdem wird empfohlen, dass diese Zentren die Anzahl spezifischer Interventionen sowie deren Ergebnisse für Patient:innen und Zuweiser:innen transparent zur Verfügung stellen.
Patientenzentrierte Versorgung und gemeinsame Entscheidungsfindung
Die Wünsche und Ziele der Patient:innen sollten vom Heart-Team im Rahmen einer gemeinsamen Entscheidungsfindung berücksichtigt werden. Während Therapieempfehlungen auf medizinischen Kriterien wie Klappenanatomie, Begleiterkrankungen und Alter beruhen, wird die endgültige Entscheidung gemeinsam mit dem/der aufgeklärten Patient:in und gegebenenfalls den Angehörigen unter Berücksichtigung individueller Präferenzen getroffen (Abb. 1).
Abb. 1: Patientenzentrierte Beurteilung zur Therapie von Herzklappenerkrankungen gemäß den ESC/EACTS-Leitlinien 2025 zum Management von Herzklappenerkrankungen (übernommen und adaptiert aus Praz et al.: Eur Hear J 2025)2
Erweiterte kardiale Bildgebung
Die Echokardiografie bleibt die primäre Methode für das Screening sowie zur Graduierung von Herzklappenerkrankungen. In den aktualisierten Leitlinien wird jedoch die zunehmende Bedeutung der kardialen Computertomografie (CT) und Magnetresonanztomografie (MRT) hervorgehoben. Dabei ist für eine präzise Beurteilung des Schweregrades und der Ätiologie von Klappenvitien sowie zur Erfassung myokardialer Begleitschäden und für die präprozedurale Planung häufig eine Kombination der verschiedenen Verfahren nötig. Die häufigere Verwendung der MRT ist neu insbesondere bei der Aortenklappeninsuffizienz empfohlen, um Schäden des linken Ventrikels anhand eines erhöhten endsystolischen Volumens frühzeitig zu erkennen.
Mit Klappenerkrankungen assoziierte Befunde
Die Empfehlungen zur Diagnostik und Behandlung einer begleitenden koronaren Herzkrankheit wurden revidiert, wobei der CT-basierten Koronarangiografie eine zunehmende Bedeutung zukommt.4 Weiter wurden für Patient:innen mit Vorhofflimmern, welche sich einer Herzoperation unterziehen, die Empfehlungen zur gleichzeitigen chirurgischen Ablation (Klasse I, Evidenzlevel A bei Mitralklappenoperationen, IIa B bei den übrigen Herzoperationen) und zum chirurgischen Verschluss des linken Vorhofohrs (I B) angehoben.
Frühzeitige Intervention im Krankheitsverlauf
Zur Bestimmung des optimalen Interventionszeitpunktes bei asymptomatischer Aortenklappeninsuffizienz und primärer Mitralklappeninsuffizienz wurden indexierte Grenzwerte für den linken Ventrikel eingeführt. Außerdem besteht bei Patient:innen mit asymptomatischer schwerer Aortenklappenstenose mit mittleren Druckgradienten ≥40mmHg und erhaltener linksventrikulärer Auswurfsfraktion (LVEF ≥50%) eine neue Empfehlung mit Klasse IIa, Evidenzlevel A, für den frühzeitigen Aortenklappenersatz (chirurgisch oder transkatheter) als Alternative zur engmaschigen Überwachung.5 Zuletzt sollten Eingriffe zur Behandlung der schweren Trikuspidalklappeninsuffizienz erfolgen, sobald eine Dilatation des rechten Ventrikels vorliegt und noch bevor eine relevante rechtsventrikuläre Dysfunktion auftritt.
Erweiterte Indikation für den kathetergestützten Aortenklappenersatz (TAVI)
Unabhängig vom chirurgischen Operationsrisiko wurde das empfohlene Alter für eine transfemorale TAVI bei Patient:innen mit schwerer Aortenklappenstenose und trikuspidaler Klappenanatomie von 75 auf 70 Jahre gesenkt. Zudem wird die Evaluation alternativer, nichttransfemoraler Zugänge bei Patient:innen mit hohem Operationsrisiko und ungeeignetem femoralem Zugang empfohlen. Darüber hinaus kann gemäß den neuen Leitlinien bei Patient:innen mit Aortenklappeninsuffizienz oder bikuspider Aortenklappenstenose, die für eine herzchirurgische Operation nicht geeignet sind, eine TAVI evaluiert werden.
Neue Indikationen bei primärer Mitralklappeninsuffizienz
Die chirurgische Klappenrekonstruktion (bzw. falls nicht möglich der Klappenersatz) bleibt die bevorzugte Therapie der primären Mitralklappeninsuffizienz, d.h. bei Defekten des mitralen Klappenapparates selbst. Zusätzlich wurde in den aktualisierten Leitlinien eine gleichzeitig bestehende mindestens mittelschwere Trikuspidalklappeninsuffizienz als neues Kriterium für eine chirurgische Mitralklappenrekonstruktion bei asymptomatischen Patient:innen mit niedrigem Operationsrisiko aufgenommen.6 Daneben stellt für Hochrisikopatient:innen mit geeigneter Anatomie die perkutane Klappenreparation (TEER) eine zunehmend etablierte Alternative dar.
Atriale und ventrikuläre sekundäre Mitralklappeninsuffizienz
Erstmals wurden unterschiedliche diagnostische Kriterien und Therapieempfehlungen für die sekundäre Mitralklappeninsuffizienz definiert, die auf dem Boden vorbestehender Herzerkrankungen entsteht. Dabei wurde hervorgehoben, dass die atriale und die ventrikuläre sekundäre Mitralklappeninsuffizienz zwei Entitäten mit deutlich unterschiedlichen Pathomechanismen und Prognosen darstellen.7 Bei der atrialen sekundären Mitralklappeninsuffizienz entsteht die Erweiterung des Mitralanulus infolge einer Dilatation des linken Vorhofs, vorwiegend bedingt durch langjähriges Vorhofflimmern. Demgegenüber ist die ventrikuläre sekundäre Mitralklappeninsuffizienz mit Erkrankungen des linken Ventrikels assoziiert und verschlechtert eine vorbestehende Herzinsuffizienz. Gestützt auf drei randomisierte kontrollierte Studien und einer Metaanalyse wurde die Empfehlung für TEER bei ausgewählten Herzinsuffizienzpatient:innen (LVEF <50%) mit schwerer ventrikulärer sekundärer Mitralklappeninsuffizienz auf eine Klasse I, Evidenzlevel-A-Empfehlung angehoben.8
Angepasste Behandlungsempfehlungen der Trikuspidalklappeninsuffizienz
Die Empfehlungen zur chirurgischen Behandlung der Trikuspidalklappeninsuffizienz bei Patient:innen, die sich einer linksseitigen Herzklappenoperation unterziehen, wurden auf Grundlage randomisierter Studien angepasst. Neu liegt der Fokus auf der Klappenreparatur bei mindestens mittelschwerer Trikuspidalklappeninsuffizienz unabhängig von der Ätiologie (d.h. primär oder sekundär), während eine Rekonstruktion bereits bei milder Trikuspidalklappeninsuffizienz und gleichzeitiger Anulusdilatation zwecks Unterbindung der Krankheitsprogression bei einzelnen Fällen erwogen werden kann. Daneben sollte bei chirurgischen Hochrisikopatient:innen mit schwerer, symptomatischer Trikuspidalklappeninsuffizienz und ausgebauter leitliniengerechter medikamentöser Therapie eine kathetergestützte Intervention zwecks Verbesserung der Lebensqualität und Korrektur der rechtsventrikulären Dilatation evaluiert werden.9
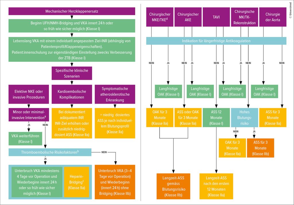
Praxistipp – praxisorientierter Abschnitt zur Antikoagulation bei Herzklappenerkrankungen
In den aktualisierten Leitlinien finden sich neu, sicherlich im Interesse der Leserschaft dieses Journals, übersichtlich gestaltete Algorithmen zum empfohlenen antithrombotischen Vorgehen nach allen Typen von Herzklappeneingriffen (Abb. 2). Zudem wurden mehrere neue Empfehlungen zur Handhabung der oralen Antikoagulation nach Implantation mechanischer Klappenprothesen, zur überbrückenden Antikoagulation («Bridging») vor und nach nichtkardialen Eingriffen sowie zur Bedeutung der Patient:innenschulung aufgenommen. Schließlich wird die zunehmende Rolle direkter oraler Antikoagulanzien bei Patient:innen mit biologischer Klappenprothese und bestehender Indikation zur oralen Antikoagulation hervorgehoben.
Abb. 2: Algorithmen zum empfohlenen antithrombotischen Vorgehen nach allen Typen von Herzklappeneingriffen. Links: ASS = Acetylsalicylsäure; INR = international normalized ratio; NKE = nichtkardiale Eingriffe; NMW = niedermolekulares Heparin; OP = Operation; UFH = unfraktioniertes Heparin; VKA = Vitamin K-Antagonist; ZTB = Zeit im therapeutischen Bereich; a = Haut- und kleinere augenärztliche Eingriffe (einschließlich Kataraktoperationen); Zahnreinigung, Behandlung von Karies und Zahnextraktionen; Implantation von Herzschrittmachern oder anderen kardialen Devices; sowie diagnostische Herzkatheteruntersuchungen. b = mechanische Herzklappen in Mitral- oder Trikuspidalklappenposition, ältere Generationen von mechanischen Herzklappen unabhängig von der Position, hereditäre oder erworbene Hyperkoagulabilität, LV-Dysfunktion (LVEF <35%), Vorhofflimmern bei signifikanter Mitralstenose oder ein schweres thrombotisches Ereignis innerhalb der letzten 12 Monate (z.B. kardioembolischer Insult, tiefe Venenthrombose, Lungenembolie). c = Bridging sollte begonnen werden, sobald der INR einen subtherapeutischen Wert erreicht, sowie am ersten postoperativen Tag bzw. sobald es als sicher erachtet wird. Rechts: AKE = Aortenklappenersatz; ASS = Acetylsalicylsäure; MK = Mitralklappe; MKE = Mitralklappenersatz; OAK = orale Antikoagulation; TK = Trikuspidalklappe; TKE = Trikuspidalklappenersatz; TAVI = Transkatheter-Aortenklappenimplantation; d = Für Transkatheter-MKE/TKE (z.B. Abbott Tendyne-MKE, Edwards Sapien M3-MKE; Medtronic Intrepid-MKE; Edwards Evoque-TKE) gibt es aktuell keine Richtlinien. Gemäß den Zulassungsstudien empfiehlt sich eine langfristige OAK sowie, insbesondere bei den TKE, auch ein Heparin-Bridging bei elektiven Eingriffen (übernommen und adaptiert, übersetzt aus Praz et al.: Eur Hear J 2025)2
Fazit
Die überarbeiteten 2025-ESC/EACTS-Leitlinien spiegeln den raschen Fortschritt in der Diagnostik und Therapie von Herzklappenerkrankungen wider und betonen den zunehmenden Stellenwert weniger invasiver Therapieverfahren (chirurgisch oder transkatheter). Aufgrund positiver Ergebnisse in mehreren Studien wurde die Indikation für die transfemorale TAVI auf jüngere Patient:innen (≥70 Jahre) erweitert. Die frühe Behandlung der asymptomatischen Aortenklappenstenose und der primären Mitralklappeninsuffizienz wird durch neue starke Empfehlungen unterstützt. Ebenfalls werden katheterbasierte Therapien der Mitral- und Trikuspidalklappe (Reparatur oder Ersatz) bei ausgewählten Patient:innen mit Herzinsuffizienzsymptomen als Ergänzung zur medikamentösen Therapie empfohlen.
Literatur:
1 Vahanian A et al.: 2021 ESC/EACTS Guidelines for the management of valvular heart disease. Eur Heart J 2022; 43(7): 561-632 2 Praz F et al.: 2025 ESC/EACTS Guidelines for the management of valvular heart disease. Eur J Cardiothorac Surg 2025; doi: 10.1093/ejcts/ezaf393 3 Lancellotti P et al.: ESC Working Group on Valvular Heart Disease position paper--heart valve clinics: organization, structure, and experiences. Eur Heart J 2013; 34(21): 1597-606 4 Ren X et al.: Coronary evaluation before heart valvular surgery by using coronary computed tomographic angiography versus invasive coronary angiography. J Am Heart Assoc 2021; 10(15): e019531 5 Genereux P et al.: Aortic valve replacement vs clinical surveillance in asymptomatic severe aortic stenosis: a systematic review and meta-analysis. J Am Coll Cardiol 2025; 85(9): 912-22 6 Butcher SC et al.: Factors influencing post-surgical survival in degenerative mitral regurgitation. Eur Heart J 2023; 44(10): 871-81 7 Zoghbi WA et al.: Atrial functional mitral regurgitation: a JACC: cardiovascular imaging expert panel viewpoint. JACC Cardiovasc Imaging 2022; 15(11): 1870-82 8 Anker MS et al.: Percutaneous transcatheter edge-to-edge repair for functional mitral regurgitation in heart failure: a meta-analysis of 3 randomized controlled trials. J Am Coll Cardiol 2024; 84(24): 2364-8 9 Sorajja P et al.: Transcatheter repair for patients with tricuspid regurgitation. N Engl J Med 2023; 388(20): 1833-42
Das könnte Sie auch interessieren:
ESC gibt umfassende Empfehlung für den Sport
Seit wenigen Tagen ist die erste Leitlinie der ESC zu den Themen Sportkardiologie und Training für Patienten mit kardiovaskulären Erkrankungen verfügbar. Sie empfiehlt Training für ...
ESC-Guideline zur Behandlung von Herzvitien bei Erwachsenen
Kinder, die mit kongenitalen Herzvitien geboren werden, erreichen mittlerweile zu mehr 90% das Erwachsenenalter. Mit dem Update ihrer Leitlinie zum Management kongenitaler Vitien bei ...
Inclisiran bei Patienten mit Statinintoleranz wirksam und sicher
Eine Analyse statinintoleranter Patienten aus dem Phase III Studienprogramm ORION zeigt, dass Inclisiran die LDL-Cholesterinspiegel kardiovaskulärer Hochrisikopatienten, die kein Statin ...